Giải pháp khóa mô-đun cho các tủ dữ liệu
AKCP cho phép bạn bắt đầu với một gói cơ bản để cho phép theo dõi và truy cập quyền kiểm soát trên từng trạm. Mở rộng tới 100.000 tủ, mỗi tủ tại một thời điểm. Mỗi tủ máy tính có thể được giám sát bằng AKCess Pro Server.
AKCess Pro Server tự động nhận diện các khóa, camera, cảm biến và phần cứng điều khiển vào ra. Nó tương thích ngay với hàng ngàn camera IP của bên thứ ba. AKCess Pro Server cho phép bạn gửi một loạt các thông báo dựa trên các sự kiện của khóa hoặc cảm biến, bao gồm các sự kiện video được ghi lại gửi qua email hoặc MMS.
Giám sát các thiết bị hiện có hoặc thêm các cảm biến bổ sung
Thật dễ dàng để tích hợp với các giải pháp hiện có sử dụng SNMP, MODBUS & Các cảm biến Ảo hoặc thêm bổ sung ...
AKCP giúp bạn dễ dàng thêm một dải rộng các cảm biến và tự động hoạt động chính xác, áp dụng các bản cập nhật phần mềm và phân phối thông báo tới tất cả các trạm từ xa.
Tạo lịch trình để tắt đèn và thiết bị ở các trạm trống, bật hoặc tắt truy cập của kỹ sư, khởi động lại thiết bị không phản hồi và thậm chí mở các trạm từ xa.

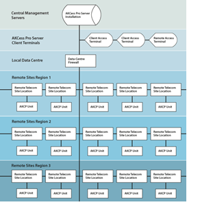
AKCess Pro Server giám sát tất cả các trạm ở xa của bạn qua bất kỳ số lượng vùng hoặc vị trí nào.
Đối với các tủ nằm ở các vị trí từ xa AKCP thiết kế và sản xuất các giải pháp hệ thống hoàn chỉnh, ngoài lưới cho phép bạn giám sát các trang từ xa sử dụng mạng di động.
Modem SIM on-board của AKCP đảm bảo rằng hệ thống của bạn có thể gửi và nhận:

Truy cập cơ sở dữ liệu và nhật ký được lưu trữ từ xa trên mỗi thiết bị điều khiển.
Phần cứng kiểm soátvào ra của AKCP không cần kết nối tới máy chủ trung tâm để xác thực quyền truy cập của người dùng vào từng trạm sau khi đã được cấu hình.
Hệ thống kiểm soát vào ra của AKCP cũng có thể quản lý vào ra của các kỹ sư ở trạm từ xa. Số thẻ có thể được thu thập và gửi lại cho máy chủ trung tâm để quản lý trong thời gian thực.

Không mất dữ liệu trong thời gian ngừng hoạt động của mạng
Nếu liên kết dữ liệu giữa máy chủ trung tâm và phần cứng của trạm từ xa bị gián đoạn. Phần cứng từ xa sẽ thu thập và lưu trữ tất cả các thông tin vào ra, cảm biến và video tại chỗ và gửi nó khi giao tiếp với máy chủ trung tâm đã được khôi phục.
Quyền truy cập vào một thời gian trong ngày, và ngày trong tuần được lưu trữ cho mỗi nhân viên và cho mỗi tủ
Quyền truy cập có thể được thêm, sửa đổi hoặc thu hồi bất cứ lúc nào.
Cập nhật cho Quyền truy cập được phân phối đến tất cả các vị trí tủ từ máy chủ. Không yêu cầu đội bảo trì bổ sung.


Bạn đã đọc về lý do tại sao các giải pháp DCIM lại quan trọng. Nhưng trước khi sử dụng chúng, bạn nên biết những lợi ích và hạn chế của việc sử dụng các giải pháp DCIM là gì.

Nhiều người dùng Edge chọn Giải pháp thông minh của Vertiv thay vì xây dựng các phòng dữ liệu cạnh truyền thống.
